知识中心

  • titlelen='36'

    今天催化燃烧设备的小编给大家带来的是关于催化燃烧用到的催化剂的介绍,下边跟小编一起来看看吧。...

  • titlelen='36'

    RCO催化燃烧炉是采用低温氧化技术,即在贵金属催化剂作用下,将有机气体加热到分解温度使气体净化。在高浓度低风量废气环境下使用效果最好。...

  • titlelen='36'

    沸石转轮 是通过内部附着大量沸石将废气中的VOCs成分吸附后,形成达标的有益气体排入大气中。由于沸石进行了改性,吸附能力受湿度影响较小。并且因为其连续运转,占地...

  • titlelen='36'

    活性炭是一种主要由含碳材料制成的外观呈黑色,内部孔隙结构发达、比表面积大、吸附能力强的一类微晶质碳素材料。活性炭材料中有大量肉眼看不见的微孔,1克活性炭材料中微...

  • titlelen='36'

    近年来,我国煤基路线制油、烯烃、芳烃、天然气、乙二醇,以及焦炉煤气制CNG、LNG等现代煤化工工艺技术突破和示范工程均获重大进展,煤化工的废气治理就尤其重要,并...

  • titlelen='36'

    近年来随着经济的发展,化工企业的大量新起,在加上环保投资力度的不够,导致了大量工业有机废气的排放,使得大气环境质量下降,给人体健康来严重危害,给国民经济造成巨大...

  • titlelen='36'

    我司天清佳远环保位于广东佛山专业研发生产 废气处理设备、湿电预过滤装置、沸石转轮、催化燃烧。RTO/RCO/CO、工业油烟净化器等工业废气处理设备生产服务商。联...

  • titlelen='36'

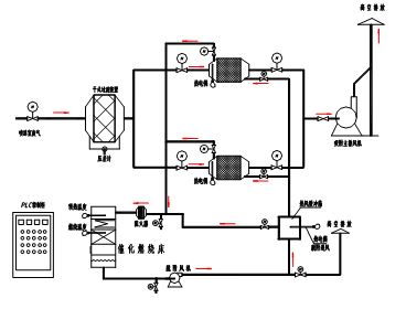
    一、工作原理 本装置根据吸附(效率高)和 催化燃烧 (节能)两个基本原理设计,采用双气路连续工作,一个催化燃烧室,两个吸附床交替使用。先将有机废气用活性炭吸附,...

  • titlelen='36'

    活性炭吸附+脱附+催化燃烧 一、 产品介绍 工厂车间从事生产作业时会产生刺激性等有害气体之污染物,对大自然生态与厂区环境都会造成空气污染之危害,该设备将所排放的...

  • titlelen='36'

    催化燃烧设备催化剂的工艺过程,跟天清佳远环保神了解一下: 通常VOCs处理方法可分为两大类: 一类是所谓非破坏性技术即回收法,一般通过改变工艺过程中温度、压力等...

  • titlelen='36'

    UV光氧催化的工作原理 特制UV紫外线灯:利用特制的高能高臭氧UV紫外线光束照射废气,裂解工业废气如:氨、三甲胺、硫化氢、甲硫氢、甲硫醇、甲硫醚、乙酸丁酯、乙酸...

  • titlelen='36'

    VOCs工业废气治理是什么 ? VOCs工业废气治理 是大气中各种挥发性有机化合物的简称,在对有机废气处理时,常用的处理工艺为微生物净化法、无极紫外光氧化法、活...



Copyright © 2016-2026天清佳远 版权所有 地址:广东省江门市鹤山市古劳镇三连工业区66号(天清佳远)

一键拨号